為切實發揮農村生活污水處理設施的作用,廣東省住房和城鄉建設廳發布了《廣東省農村生活污水處理設施運營維護與評價標準》編號為DBJ/T 15-207-2020(文末可下載pdf文檔),自2021年3月1日起施行。該標準對于一體化污水處理設備的檢查、運維事項有較高的要求,還對污水收集系統、預處理設施、水質檢測、污泥處理、安全管理、運維評價、評分標準等進行了詳細闡述。下面力鼎環保為大家講解一些該標準中的重點內容。
一體化污水處理設備的檢查應符合下列規定:
1應定期檢查設備密閉性,確保無污水滴漏;
2應定期檢查風機、水泵等設備運行穩定狀態、曝氣是否均勻,確保處理設施處于正常工
況;
3應定期檢查進出水水質、水量是否正常,發現異常及時采取解決方案;
4使用化學藥劑的,應定期檢查加藥設備及藥量,如有泄漏或不足時,及時維修或補充;
5應定期檢查填料載體上生物膜生長與脫落情況,并通過適當的氣量調節防止生物膜的整
一體化污水處理設備的維護應符合下列規定:
1應定期對設備采取防腐保養;
2應定期對水泵、曝氣系統、管閥等進行養護;
3采用MBR膜法的,應定期檢查出水量是否正常,并定期對膜組件進行專業清洗維護和更換。
水質檢測要點
1、對污染物排放情況進行檢測,并記錄采樣點、采樣時間和樣品保存等數據,操作方法應
按國家和地方有關污染源監測的技術規范執行。
2、運維單位對農村生活污水處理設施日常化驗檢測項目應滿足工藝運營管理要求,檢測方
法可采用快速檢測法。
3、農村生活污水處理設施進水采樣點應選處理設施前端集水井或格柵池,出水采樣點應選
污水處理站點的排放口處。
此外運維單位對農村生活污水治理設施進、出水采樣和分析頻次應符合下列規定:
1、對于處理規模小于20 m3/d的設施,頻次應不低于每半年1次;
2、對于處理規模大于20m3/d(含20m3/d)的設施,頻次應不低于每季度1次;
3、除符合上述規定外,運維單位應根據處理工藝管理的需要開展水質分析工作。
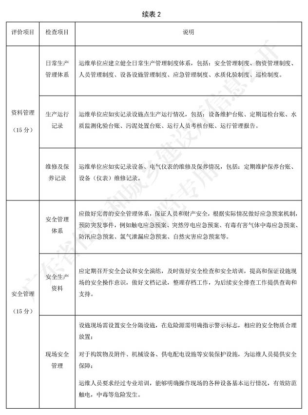
運維評分標準細則
以上就是《廣東省農村生活污水處理設施運營維護與評價標準》的重點內容,更多農村污水處理工程案例和技術方案請關注力鼎環保下期分享。
如需了解該標準詳情歡迎下載瀏覽。廣東省標準《廣東省農村生活污水處理設施運營維護與評價標準》
力鼎環保最新產品
同類文章排行
- 浙江農村生活污水戶用處理設備水污染物排放要求
- 廣西農村生活污水處理設施水污染物排放標準
- 重慶農村生活污水集中處理設施水污染物排放標準DB50/ 848-2021
- 河南省農村生活污水處理設施運行維護技術指南(試行)解讀
- 海南省農村污水治理考核辦法
- 寧夏回族自治區農村污水處理標準(DB64/700-2020)
- 河北農村生活污水排放標準(DB13/2171—2020)
- 城市污水再生利用景觀環境用水水質國家標準
- 山西農村生活污水處理設施水污染物排放標準DB14/726-2019
- 《廣東省農村生活污水處理設施運營維護與評價標準》DBJ/T 15-207-2020
最新資訊文章
您的瀏覽歷史





力鼎公眾號力鼎life小程序